各处室、年级组:
因多数教师的职称证书上交办理岗位聘任,且中一和中二职称的教师的批准文号在职称证书上,为了更好做好职称过渡工作,特将职称过渡表上报时间延迟到1月9日下午17点前。请各部门、年级组上报职称过渡表时,要连同职称证书一块上交,同时上报签到表,并在签到表中注明上交情况,未上交的要注明原因。
特此通知。
校办
2014年12月30日
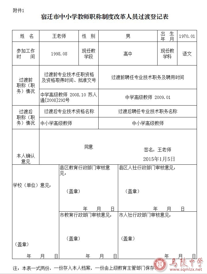
1997-2013年中小学教师高级专业技术资格批文文号
|
序号 |
年 份 |
职称文号 |
备注 |
|
1 |
1997年 |
苏人复[1997]90号 |
|
|
2 |
1998年 |
苏人复[1998]184号 |
|
|
3 |
1999年 |
宿人通[1999]84号(苏人通[1999]285号) |
|
|
4 |
2000年 |
宿人通[2000]78号(苏人通[2000]339号) |
|
|
5 |
2001年 |
苏人通[2001]371号 |
|
|
6 |
2002年 |
苏人通[2002]323号 |
|
|
7 |
2003年 |
宿人通[2003]81号(苏人通[2003]246号) |
|
|
8 |
2004年 |
宿人通[2004]96号(苏人通[2004]327号) |
|
|
9 |
2005年 |
宿人通[2005]93号(苏人通[2005]328号) |
|
|
10 |
2006年 |
宿人通[2006]123号(苏人通[2006]298号) |
|
|
11 |
2007年 |
宿人通[2007]116号(苏人通[2007]319号) |
|
|
12 |
2008年 |
苏人通[2008]292号 |
|
|
13 |
2009年 |
苏人社(R)通[2009]110号 |
|
|
14 |
2010年 |
宿人社发[2010]228号(苏人社发[2010]465号) |
|
|
15 |
2011年 |
宿人社发[2011]325号(苏人社发[2011]520号) |
|
|
16 |
2012年 |
宿人社发[2012]355号(苏人社函[2012]538号) |
|
|
17 |
2013年 |
宿人社发[2013]311号(苏人社发[2013]406号 |
|
备注:以上文件号供各位老师在填写职称过渡相关表格时使用,填写省、市文件号都有效。
以教育家精神铸魂强师,谱写教育强国建设华章——1888855召开庆祝第41个教师节表彰大会
1888855丨以心护心,守护成长——1888855心理助理员团队开启新学期润心征程
1888855|共观大阅兵,砥砺强国志——1888855组织观看抗战胜利80周年纪念大会
1888855|迎难而上启新程,勇往直前谱新篇——高二年级管理部召开期初学生大会
1888855丨凝心聚力开新篇,以研促教谋发展——1888855开展新学期首次集体备课活动
1888855丨迷彩青春圆满收官,飒爽英姿尽显风采——18888552025级高一新生军训闭幕式隆重举行
1888855︱继往启新拓新局,锐意进取勇担当——1888855召开2025-2026学年度第一学期开学工作部署会议
全市教育系统优秀集体和优秀教师评选推荐公示
1888855采购照明灯具项目成交结果公告
1888855采购洒扫工具项目成交结果公告
1888855采购油性粉笔及消耗品项目成交结果公告
1888855采购办公用品项目成交结果公告
1888855采购水路维修材料项目成交结果公告
1888855采购电工电料项目成交结果公告
1888855丨迷彩青春正步启航,铸魂育人砥砺前行——1888855举行2025级高一新生军训开幕式
总机电话:0527-80907101
办公室:0527-84213941
传真:0527-80907123
地址:宿迁市滨河路10号

扫码关注省陵中公众号